
“少人则安、无人则安”已经成为生产型企业的一种共识和愿望,因而,那些对运输环节无人化需求最紧迫的生产型企业,也将成为全自动驾驶技术最先落地的场景。
本文要点:
1.对矿企来说,司机意外死亡引发的停产整顿、全员扣奖金、甚至领导被免职已成为不能承受之痛。因此,哪怕成本一时半会儿还降不下来,矿企也有很强的动力拥抱无人驾驶。
2. 在国内的矿区无人驾驶公司中,千里马绿智是一个“另类”——创始人是非技术出身,并且,商业模式、合作伙伴、供应商、合作车型、应用场景、运输标的方面也更为聚焦。
3.千里马绿智有40%的技术人员长期驻在矿上,驻矿人员比例,是同类公司中最高的。多名技术人员称,他们有60%的工作时间都是在无人车上度过的,有时干脆就在车上改代码了。
3. 做运营商虽然前期需要的投入比较大,并且风险也比较大,但一旦做成了,天花板比较高、并且壁垒也很高。千里马绿智创始人Wason和蔚来资本总监吕元兴都以京东物流为例说明了走重资产模式的必要性。
5.千里马绿智并不担心做Robotaxi或自动驾驶卡车的公司会进入矿山的赛道对他们进行“降维打击”。因为,“做矿区无人驾驶是脏活累活,而我们吃过的苦、受过的累,就是壁垒”。
全文14000字,阅读需要45-60分钟。
国内最先迎来量产自动驾驶车队的,并不是经过智能化改造的高速公路,而是内蒙古和新疆一些偏远的矿山。
无论是从市场规模还是工作环境看,矿山都位于无人驾驶技术落地场景“鄙视链的最底端”,存在感很弱。然而,有一批身份光鲜的人正在扎根这一市场。
他们之中,有985高校的教授、有中科院的研究员、有无人驾驶领域的先驱,还有“80后”连续成功创业老兵。
无人驾驶矿用车在产业链中的位置,跟这批人身上的光环形成了“鲜明的反差”。但从市场的反馈来看,这些没有去追求“高大上”的人,反而可能成为最早一批从全自动驾驶技术中挣到钱的人。
现在,自动驾驶圈已有一个共识:技术落地最容易的是港口物流、矿山物流等封闭场景。其中,从需求弹性的角度看,无人驾驶矿用车的规模化应用更是迫在眉睫。
对矿企来说,司机意外死亡引发的停产整顿、全员扣奖金、甚至领导被免职已成为不能承受之痛。因此,哪怕成本一时半会儿还降不下来,矿企也有很强的动力拥抱无人驾驶。
这里所说的矿山,特指露天矿,无人车在露天矿中主要应用于土方的剥离运输环节。以煤炭业为例,土方剥离成本占了煤炭开采成本的60%以上,这也是煤炭开采中工作量最大的环节——平均每产一吨煤,就需要剥离7-8方土。
2018年,全国共有露天煤矿450座,产量9.5亿吨,而到了2019年,产量则达到了10亿吨,对应的土方运输需求为70-80亿方。按运输成本为4.5元/方算,自动驾驶公司若直接以运营商的身份为矿企提供运输服务,则市场体量为315-360亿元/年。
看起来,这个市场没有干线物流市场那么大,但玩家的数量也要少得多。目前,这还算是一个蓝海市场。尽管往后还会有新玩家陆陆续续加入进来,但行业壁垒也不是轻而易举就可以克服的。
矿山:无法承受的“有人驾驶”之痛
如果各行各业的司机之间有一个鄙视链,那矿山车的司机一定处在这个鄙视链的最底端。这很容易理解,在薪水相当的情况下,一个体力劳动者的职业尊严感,往往是由他的工作环境决定的。
在矿山上,大型矿卡司机的薪水在12000元/月以上,而占主流的宽体车司机的薪水只有8000元/月,比做干线物流的卡车司机还要低一些;而其糟糕的工作环境,则导致很多作业人员都罹患不同程度的职业病——
比如,吸入甲烷、含硫有害气体、矿物粉尘引发的尘肺病,车辆颠簸、饮食作息不规律引发的胃病和腰椎间盘突出等。
在薪资和环境的双重影响下,矿山司机的流动率特别高。如内蒙古鄂尔多斯某露天矿有700名司机,在一年内流动的就有500人。而比司机流动性高更严重的问题是,年轻人都不愿意来矿山当司机。
根据有关规定,矿山运输车属于工程机械,而驾驶工程机械车的前提是必须先有驾照(B照)。可是,有B照的人,应该就去开工作环境更好、薪水也相对更高的卡车(干线物流)了,为什么还要来到这种恶劣的环境中开矿车呢?
现在,全国范围内,矿山车司机的平均年龄在52岁左右,而平均学历则在初中以下,总体素质不高,这导致矿方/施工方对司机的日常管理工作难度非常大。
一位在矿山做过多年车队管理的人士说:每次参加安全会议的时候,都有不少司机在睡觉,或者在玩手机。
矿上生活十分单调,没有什么娱乐方式,司机们一闲下来就喝酒,喝酒的过程中,一言不合就会打起来;并且,喝太多了,第二天也没法上工。
一位在鄂尔多斯某煤矿做过多年现场管理的人吐槽:在我们矿上,有一次下雨,三位司机请假出去喝酒,一连三天找不到人影,结果,我们接到派出所电话,说这三个人因嫖娼被抓了,要矿上拿钱去赎人,每个人交6000元。
“嫖娼还是小事,万一喝酒后跟人打架,回来的时候缺胳膊少腿的,我们如何向人的家属交代呢?”上述人士无奈地说。
此外,矿上虽然比较封闭,但在数十辆、上百辆车同时跑的情况下,驾驶环境并不简单,更何况,矿上的路崎岖不平,颠簸特别严重。为节省成本,矿方买的车一般的是手动挡的,在上下坡需要换挡的时候,遇到颠簸,换挡有可能失败。
上坡时,若前车换挡失败,这辆车便可能往下溜,然后,后面的车就遭殃了;下坡时,如果是后面的车换挡失败往下溜,则可能跟前方的车追尾。这两种情况下,都有可能发生连环追尾。
但这还不是最危险的场景。运土车辆最危险的时刻往往是在最后的卸土环节。
露天矿里的排土场,并不是一片平地,而是一个个深沟,通常,土都要被倒进这些20-30米深的沟里。沟的边缘部分是30厘米高、竖截面为三角形的“挡墙”,说是挡墙,其实只是疏松的小土堆的延长版。在倒土的时候,车辆的后轮胎需要轻轻地贴着挡墙的内侧。
后轮到哪个位置了,司机是通过后视镜来确定的。再认真的司机,都可能有眼花的时候,更何况是平均年龄超过52岁的矿山车司机。这意味着,车辆很难精准地停靠在合适的位置。
如果离挡墙的边缘太远,土便不能全部倒入沟里;如果后轮碾在挡墙上,则一不小心就会让整辆车都掉进沟里。
在一些管理比较规范的大型国有煤矿,为了确保安全,一般宁可让车辆在离挡墙边缘还有点距离的位置就卸土。对不能倒进沟里的那部分,通过推土机来解决。但一些中小型煤矿,为了节省推土机,则要求倒土的过程全部由车辆自己完成。
这可难为司机了。可以说,在卸土环节,很多司机都是在拿命换钱。尤其是在夜班(24:00到次日5:30时段)的时候,司机很容易犯困,稍有不慎,便可能使车辆后轮碾过挡墙,从而发生危险。
前几年,在山西某露天煤矿,一位司机在卸土时的倒车环节,一个后轮已经贴挡墙上了,另一个还没贴上,驾驶员从后视镜里只看到了没贴上的那一个,踩了一脚油门,结果,连车带人一起掉进后方的沟里了。
幸好,人没出大事,但第二天把车从沟里捞上来,也耗费了大半天。而且,那是一辆总价3000多万的大矿卡,仅驾驶舱维修就花了100多万。
当然,卸土环节真实的死亡案例并不少,只不过,由于矿山死人是一件极为敏感的事情,知情者都表示“不敢说”。
实际上,人员死亡的事时有发生,只不过很多矿企在出现人员死亡之后,都瞒着不报,而是通过给死者家属一笔巨款来“私了”,因此,外人很难得知真实的死亡数字究竟是多少。
为什么死亡事件在矿企如此敏感呢?
因为,根据国家的生产安全监管政策,一个煤矿,只要有一个人因安全事故死亡,整座矿便被要求停产整顿数个月,这停产数月,矿企的经济损失便达几千万,甚至上亿;严重的是,直接吊销采矿许可证,并且,以后再也无法获得开矿资质了。
在一些国有煤矿,管理者们还得担心自己的前程会因安全事故受到影响,甚至,管理者们承担刑事责任也是常有的事。
以前,国家对煤矿企业的考核还有一个“百万吨煤炭死亡率”的指标,就是说,每产一百万吨的煤,多少数量以内的人员死亡是“可以接受的”。但现在,这个词不怎么提了。零死亡,是现在国家对煤炭生产安全监管的核心目标之一。
从2006年开始,国土资源部、国家发改委、国家能源局、科技部、国家煤矿安全监察局等机构就有一系列关于建设智慧矿山的政策,其中一项关键内容便是通过使用无人驾驶技术来减少人员伤亡。
去年,发改委和科技部还向几个大型矿企发放了5000-6000万元向5G 数字化转型的补助。
最新的一项政策是,2020年3月份,发改委等八部委又发布了《关于加快煤矿智能化发展指导意见》,其中提到:到2025年,大型露天煤矿实现智能连续作业和无人化运输。
而从笔者调查的结果来看,那些饱受“司机难管”和“死人后损失惨重”之苦的矿企和为矿企做土方运输的工程公司,也都愿意积极拥抱无人驾驶技术。只要技术成熟,经过验证是安全的,哪怕在刚开始成本比人工成本还高,他们也愿意尝试。
当然,除安全事故减少带来的巨大收益之外,无人化的直接收益也是非常可观的。一位工程公司的项目负责人给笔者算了一笔账:
每辆车配2名月薪8000元的司机,他们一年干10个月,薪水就是16万;而一个挖机通常对应4辆矿车,共8个司机,一年薪水64万。这意味着,运输环节无人化后,一组设备每年可省掉司机成本64万。
要知道,运输车辆司机的人数往往占施工方人数的70%左右。一位在某大型煤矿工作过的人说,那个矿上共有设备273组,每组配11个人,其中8个为车辆司机。
同时,在司机减少后,矿上不仅可节省一大笔后勤保障成本,而且还免去了在产能低谷期时裁员的烦恼。
并且,在技术成熟之后,由于驾驶更加平稳, 无人驾驶还可使燃料成本下降10%以上、使车辆维护费用降低10%、使轮胎磨损降低25%(巴西著名铁矿石生产和出口商淡水河谷公司的数据)。
此外,在无人化后,由于省去了交接班、吃饭及参加日常的安全会议的时间,车辆的实际有效工作时间增加了不少。
比如,澳大利亚矿业技术集团项目经理 Richard Price 在2017年初称,在他们矿上,在人工驾驶下,每辆矿卡每年可工作5500-6000小时,而在无人化后,每年能工作7000小时。
最后,在无人化之后,车队调度的效果也会更好。
当前有人驾驶的车队也有调度系统,调度系统直接指挥的对象是司机,但司机有情绪,不按规定操作怎么办;无人驾驶的话,调度的对象就只有车辆,问题就简单得多了。
2019年9月,已经跟卡彼勒合作使用无人驾驶矿卡达七八年的澳大利亚铁矿石出口商FMG表示,无人运输的效率比传统人工运输提升了30%。
千里马绿智,一个“另类”的市场参与者
无人驾驶矿用车,在国内还是最近两三年才出现的新事物,但在澳大利亚和巴西等国家的矿山上,则已经有七八年的历史了。
自2008年以来,日本的小松和美国的卡特彼勒陆陆续续向智利、澳大利亚、巴西、加拿大等国的矿山(主要是铁矿、铜矿等)投放了总共约300台大型无人驾驶矿车,累计运输矿石超过40亿吨。
值得一提的是,卡特彼勒的无人矿卡背后真正的功臣是谷歌无人驾驶项目元老、自动驾驶初创公司Aurora创始人Chris Urmson和Argo.ai创始人Bryan Salesky——这两人都曾是卡内基梅陇大学队在2004-2007三届DARPA自动驾驶挑战赛的骨干,他们在离开卡内基梅陇大学、加入谷歌之前这段时间做了卡特彼勒的项目。
此外,Velodyne的激光雷达,最早也是卖给卡特彼勒的。
除小松和卡特彼勒外,美国特雷克斯-优尼特瑞格、日立-尤克力德、德国利勃海尔等公司也在这个市场上占有一席之地,沃尔沃也在试图进入这个市场。

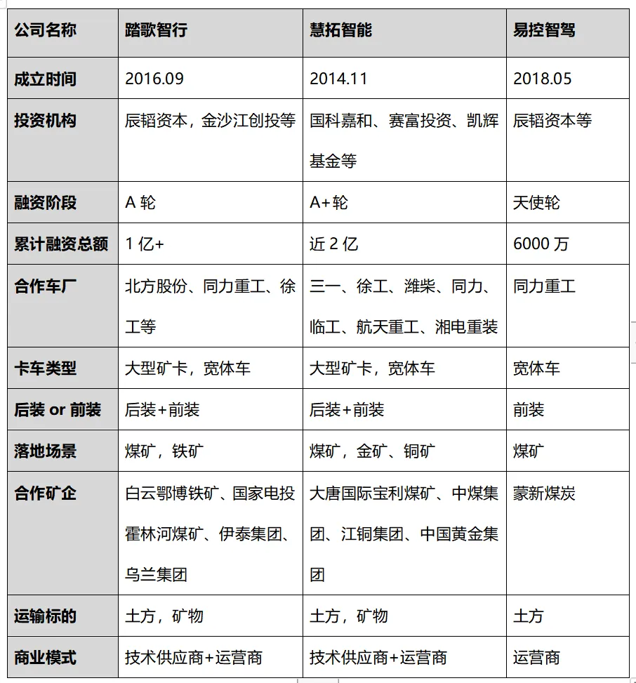
与国外的无人驾驶矿用车市场主要由重型机械制造商主导不同,在国内,这个市场则是由踏歌智行、慧拓智能、千里马绿智、伯镭科技、希迪智驾、拓疆者等AI初创公司推动的。
影响力比较大的是前三家。
其中,踏歌的创始人余贵珍教授为北京航空航天大学交通运输系系主任,踏歌的团队中也有多名北航的博士和硕士。
慧拓创始人王飞跃教授是全球矿山无人化的先驱,早在上世纪90年代,他便带领团队承担了卡特彼勒大型野外装载车的自动化项目,完成了全世界第一辆无人驾驶大卡车,并应用到了必和必拓的矿山作业中。
而千里马绿智创始人Wason,则是一位连续成功创业者。他在2012年创办的公司,连续多年实现年销售收入超过10亿元,2018年更是突破15亿元,实现利润2亿元。2015年,Wason瞄准互联网+汽车领域,创立了最早一批互联网+汽车的公司,2018年销量达到3万台。
此外,他还是上市公司宝通科技(300031.sz)的第二大股东,该公司是矿用运输设备生产商,也是神华集团的A类供应商,每年为神华集团提供近2亿元的矿用设备,另外,矿业巨头公司澳大利亚力拓集团也是该公司重要客户之一。
然而,在几次创业中,Wason从没有做过技术。在自动驾驶圈,这挺罕见的。
去年3月份,有一次跟Wason闲聊时,笔者曾问:“大多数自动驾驶公司的创始人都是技术大牛,有的甚至凭借个人在圈内的号召力聚拢起一批技术大牛,作为一个不懂技术的创始人,你的核心竞争力是什么?”
Wason很淡定地说:管理能力。
当时,笔者虽然嘴上没说什么,但内心里或多或少有些嘀咕:“在一个技术驱动型的产业里,管理能力可以成为核心竞争力吗?这大概是一个技术盲的自我安慰吧?”
但在观察了很多自动驾驶公司内斗、核心人才频繁离职的现象(扩张过快,组织建设、文化建设没有跟上)后,笔者开始理解Wason所说的管理能力是什么意思了。
Wason虽然不懂技术,但他可以跟技术大牛一聊就两三个小时。而且,能把一帮资深技术专家聚拢在一起。
今年1月份的电动车百人会期间,笔者跟千里马绿智的两位朋友聊一些行业八卦,当时有人设想某两个牛逼的自动驾驶初创公司合并了会怎样,然后他自言自语:“两位创始人都是牛人,在一起肯定谁都不服谁,谁来当CEO是个问题。”这时,另一人开玩笑说:“可以让Wason来当CEO啊,这两个技术大牛都服Wason!”
当时,笔者很好奇地问了一句:“原来,在你们眼里,Wason是个刘邦式的人啊?”
话说,去年4月,硅谷AI产业研究者Alex Ren在一篇文章中说:无人驾驶圈团队内斗跟“文人相轻”有关。当时,笔者跟Wason聊起这个话题时,他十分自信地说:我们团队不存在这种问题。
Wason把70%的时间都花在寻找优秀人才上面。他说:“找人的环节多花点时间,彼此多点了解,产生信任,后续共事就简单轻松了。极度求真、极度透明,也是我努力为千里马绿智打造的工作环境”。
Wason不仅能让技术大牛们信服,也很注重提供适合这些人发挥才干的环境。
在3月份的一次交流中,Wason提到:“未来,我们招的所有人,包括HR和财务,都要去矿上当一段时间的安全驾驶员,这样,他们就能听得懂别人说什么了,也对同事更加有同理心了。“
让财务做安全驾驶员,是希望他能理解业务、支持业务,而不是为了自己的KPI,老是想着拿条条框框去限制业务部门。让HR去做安全驾驶员,是希望他能理解同事的不容易,做好服务工作,而不是以为自己掌握了别人的生杀大权就高高在上指手画脚。
Wason甚至认为,后续得招聘一个理工科毕业、写过代码的HRBP,这样,人资部门对业务需求和人才招聘的理解会更到位一些。
截至4月底,千里马绿智共有几十人,其中技术人员占比近90%,非技术人员包括Wason在内,只有寥寥数人,甚至连一个专职的行政也没有。
去年,央视曾经找到千里马绿智做专题,但千里马绿智方面没有专门做PR的人员,就放弃了。负责商务的庞东君曾向Wason提出招一个品牌相关的同事,但Wason一直坚持不招。
Wason认为,严格控制非技术人员的数量,一方面可以节省成本,另一方面也可以避免人浮于事、效率低下,并让每个人的潜能最大化。
庞东君常开玩笑说自己被老板压榨了,但Wason对笔者说:“东君一个人做的事,抵得上别的公司5-7个人。”
当然,庞东君一个抵得上别的公司5-7个人的背后,是他们使用了“杠杆”,使商务开拓成本大幅度降低。
作为连续成功创业者,Wason很善于调动起产业链上的朋友一起参与到千里马绿智的事业中。现在,很多矿企的人、主机厂的人、工程公司的人都在帮千里马绿智介绍合作伙伴、客户、候选人。
4月上旬,笔者在千里马绿智位于内蒙古鄂尔多斯的测试场那两天,曾当过矿长、现在在做传统矿山机械的当地人郝先生受Wason的委托带笔者去考察煤矿现场,走访了好几处典型露天煤矿,他频频向矿上的相关负责人提及“我们这个无人驾驶”。
Wason还曾拜访过几位中国矿业大学的王牌教授,聊得特别投机,那些教授一兴奋就会直接打电话给他的学生介绍起千里马绿智的无人车。而接电话的学生,可能就是某个矿企的董事长、总经理。
跟煤矿这种特别传统的产业合作,在很多时候,商务拓展能力可能比技术能力还重要。幸运的是,千里马绿智在这方面的竞争优势已经初现端倪了。

许多公司既想做运营商又要做技术供应商,既做宽体车又做大型矿卡(慧拓跟徐工的合作项目,甚至还包括挖机),并且在后装市场上投入很多精力,而合作的车企也有好多家。
在场景方面,这些公司不仅做煤矿,还做铁矿、铜矿、沙石矿,甚至,有的不仅拉土方,还拉矿;有的甚至还计划同时走出矿山,做公开道路上的物流。
而千里马绿智每一阶段都显得非常聚焦。如下图

Wason说,聚焦的好处显而易见。
比如,车辆类型方面,千里马绿智只选择宽体车,而不接触大型矿卡。因为,前者每年的增量有1万辆左右,而后者的增量仅有200-300辆。
比如,车辆供应商方面,由于千里马绿智目前只跟同力重工合作,就跟对方上上下下都很熟悉。Wason多次跟着同力重工总工牟均发去煤矿现场了解宽体车的应用场景,也了解了整个宽体车的发展史,深感创造一个新产品的不容易,并意识到“宽体车发展过程中经历过的艰辛,无人驾驶也会经历一遍的”。
Wason说:“同力重工对我们的支持力度很大,许总、牟总给我介绍了不少产业链上的朋友。但如果是同时跟多家主机厂合作的话,就跟谁的交情都不深,沟通成本会很高。并且,同时跟多个主机厂沟通,也很占用团队的精力。“
Wason还说,之前觉得做矿山自动驾驶的壁垒是自己能搞定多少矿主,但现在发现,跟主机厂的绑定也很关键。
应用场景方面,中国最大的黄金生产企业、第二大铜生产企业紫金矿业曾向千里马绿智发出过测试邀请。Wason老家就在紫金矿业的边上,“我在家里发个定位,系统常常会显示‘紫金矿业集团总部’,家里有很多同学、朋友、亲戚都在紫金矿业工作。”
但Wason认为,现阶段最好还是聚焦于露天煤矿比较好,因此,并没有去紫金矿业做测试。
此外,不同行业的场景对技术的要求有不少差别。如果同时做煤矿、铁矿和有色金属的话,我们团队需要花很多精力去了解这些行业,而且了解得还不透彻。”聚焦露天煤矿的好处是,这一阶段只需要熟悉煤矿圈的知识和人,容易理解得更深,跟这些人聊好了,他们也更乐意替我们背书。“
还有,国内的露天煤矿集中在山西、陕西、内蒙古、新疆一带,圈子里的人相互都认识,这对千里马绿智通过口碑效应打造品牌也比较有利。
可以说,业务上的聚焦,也在客观上降低了很多商务成本。
Wason认为,现阶段不做铁矿和有色金属矿等,并没有损失什么,因为,在所有的露天矿中,露天煤矿的产量最大,占比90%,铁矿占7.5%,其他的都很少;而铁矿、有色金属矿等不仅产量低,而且土方剥离的难度太大,投入产出比太低。
前段时间,Wason算过一笔账:
仅国内市场,煤矿上的土方运输市场体量就超过300亿元/年,我们专注做这个,市场占有率达到30%的话,一年收入可在人民币100亿元左右。
到终局的时候,无人矿山运输的利润率会高达30%以上,这意味着一年的净利润有30亿左右。
20-30倍的P/E的话,估值就差不多 100亿美金了。
Wason认为,在矿山做运输的传统工程公司,由于人员管理压力,很难进行规模化复制,因此,每家的市场占有率都很低;而随着矿用无人驾驶技术的逐渐成熟,由于对人的需求少、规范度高、一致性强,大规模复制的难度相对较低,因此,更容易取得比较高的市场占有率。
Wason说,专注在这个赛道上,能做成估值100亿美金的公司,“已经很了不起了”。因此,他能抵御得住来自其他“更大市场”的诱惑。
目前,Wason个人的所有时间都All in到千里马绿智这家公司上了。
4月份,辰韬资本执行总经理贺雄松在一篇文章中说:自动驾驶创业已进入第二个阶段,“在前一个阶段,因为离落地还比较早,资本对创始人的管理能力和业务聚焦能力有一定的容忍度;但是现在,如果奔着两三年之内要业务兑现,创始人的管理能力、上下游资源整合能力和业务聚焦能力就非常关键了。”
当然,等露天煤矿的土方运输市场啃得差不多了,千里马绿智也会去开拓铁矿、有色金属、砂石骨料等的矿内运输市场,甚至去开拓海外市场。结合未来国外市场的拓展及国内技术的成本优势,公司进一步发展的潜力还是很大的。
40%的技术人员长期驻扎在矿山
从2019年5月底起,千里马绿智联合创始人张磊就带着感知、控制、决策、规划、通信、平台等技术人员去了鄂尔多斯达拉特旗白泥井镇蒙新煤炭的测试场。

起初,千里马绿智在这里投入了1台人工操作的挖机+2辆无人驾驶宽体车测试,到了年底,无人车增加到了4辆。
按原先的计划,到2019年底,测试车辆总数将增加至8-10辆,但因为自身技术进展、车厂线控化、安全冗余完善及域控制器等进展未达到预期,再加上此测试场地可容纳无人车数量限制及疫情等原因,这一计划也有一定的延期。
但这有限的4辆车一直都没闲着。截至2020年5月21日,这4辆车共完成土方运输量80724方,总行驶里程14913公里。
按该矿上当前人工运输每方土6元算,千里马绿智这几个月的可以取得484344元的收入。当然,这只是个假设——现阶段,为了在实践中打磨技术,很多自动驾驶公司都在免费给客户干活。
早先,在千里马绿智只有2辆车跑的时候,矿方的态度比较冷淡;但在车辆增加到4辆,效率提高后,矿方的态度就热情多了。预计到今年下半年,矿方会开始付费。
现在,千里马绿智每天的测试从早上10:00开始,20:00结束,等回到市区吃晚饭,已经差不多22:00了。节假日也不休息。
千里马绿智现场的多名技术人员告诉笔者,他们有60%的工作时间都是在无人车上度过的,有时干脆就在车上改代码了。
矿山的路,非常不平整(随着作业的推进,道路在不停地变化,因此,也没动力把路修太好),车辆颠簸极其频繁,人坐在上面,很不舒服。
现在,千里马绿智技术人员总共几十人,但长期驻扎在矿上的就达到40%以上。驻矿人员比例,在同类公司中是最高的。并且,按Wason的计划,今后,哪怕是长驻北京总部的技术人员,也必须先在测试现场待至少一个月。
张磊还告诉笔者:“我们的安全员,都是高配的。这些安全员,之前都在矿上做过车队管理、机修,等我们这边的技术成熟到可以拿掉安全员的时候,这些人会转为现场管理人员。”
准确地说,千里马绿智不是计划让安全员在未来当现场管理人员,而是将未来的现场管理人员“降维”当安全员使用,这与大多数公司都是招一个“有驾照的”来当安全员有本质区别。
虽然从短期看,这样做是为安全驾驶员付出了过高的薪资成本,但让未来的运营人员提前了解场景,却是极有价值的。
有两位跟多家无人驾驶矿用车公司接触过的矿企总工程师对笔者说:“在我接触过的无人驾驶团队中,千里马绿智是最接地气的。”
此前,新石器创始人余恩源在接受媒体采访时曾说过:技术出身的创始人对技术关注很多,但对场景关注不足,而商人出身的人则对技术的应用场景关注比较多。看来,在推动技术跟场景结合的过程中,“商人出身”反而成了Wason的一大优势。
4月上旬,笔者去千里马绿智的测试现场体验了两天,发现在比较简单的场景中,无人车做土方运输已经不存在多少技术上的挑战了。
从装载点到排土场单程约2公里,车辆平均时速在25-30公里,加上卸土的时间,一个来回差不多25分钟时。车上配了一位安全驾驶员和一位测试工程师,那天,笔者在4辆车上总共坐了8个来回,人工接管次数为1次(在道路狭窄处,有人工驾驶的车辆借道)。
目前,无人车的运输效率相当于人工驾驶车辆效率的70-80%,千里马绿智希望能在短期内达到80%,然后最终达到人工的120%。如果不出意外,从今年年底开始,千里马绿智将逐步拿掉安全员。
而最让笔者感到“眼前一亮”的,则是无人车在排土时停靠的位置十分精准——后轮胎刚好贴在排土沟边挡墙的内侧,这样,既不至于倒不干净也不至连车带人掉进沟里。
千里马绿智联合创始人张磊说,要做到这一点,车辆的控制精度必须达到10cm以内。
都说无人驾驶矿用车的驾驶环境比Robotaxi和高速上的自动驾驶卡车简单,但就排土时控制精度达到10cm以内这一点来说,无人驾驶矿用车的要求显然更高。
千里马绿智长期驻扎在现场的几名工程师说,刚开始,在卸土的时候,他们也是每次都战战兢兢的,可现在,这个环节已经历过四五千次的验证了。
另一个有很强“观赏性”的亮点是:让车。
由于是四辆车在同时工作,而每辆车的装土、卸土时间又不一样,所以,很容易出现1号车在开向排土场的过程中与正在返回装载点的3号车“相遇”的情况。然而,从装载点通往排土场的路,是为了测试而临时修建的一条单行道,只有在中间差不多10米长的地方比较宽,可以停两辆车。
假定这些车辆都是由人来驾驶、并且也没有调度平台,那很容易出现两辆相向而行的车“狭路相逢”的情况。通常,由于两个司机都不清楚如何究竟会在哪相遇,因此,也无法提前停车避让,只好是在相遇之后再根据实际情况来确定由谁退到一个宽阔处,效率极低。
然而,当所有的无人驾驶车辆都连接在一个调度监控平台上之后,就容易多了。车辆的位置、车速及路况等信息都被上传到调度监控平台上,平台会根据当前数据来计算,若系统不做干预,哪两辆车大概什么时候在哪个地方相遇,然后下达“避让”的指令,实现最优生产配置及优化调度。
因此,我们可以看到,如下面视频中的现象:1号车在避让区前方停下,3号车停在避让区的一侧,然后1号车再从避让区的另一侧经过;再然后,3号车驶离避让区。
这个调度监控平台也是千里马绿智自己开发的。千里马绿智无人驾驶调度监控平台负责人有知名车联网公司千方科技多年工作经验,调度算法则是一位具有资深调度履历的北理工博士主导。
去年年底,千里马绿智又聘请煤炭科工集团沈阳研究院的露天矿老专家孙庆山加入,形成了车联网架构+调度算法+露天矿业务场景的最优技术组合。
据千里马绿智产品经理祝渊介绍,无人车的调度逻辑,要比传统的调度复杂多了。
祝渊说:“传统的调度,命令的对象是司机,你只要告诉司机往哪开就行了,至于怎么开是司机的事;而无人车的调度,不仅要解决‘往哪开’的问题,还需要解决‘怎么开’的问题——包括什么时候减速、什么时候避让,调度系统都给你做好了,实际上就是让控制更加精细化。”
当然,由于千里马绿智只投放了一组设备,测试环境相对比较简单,因此,感知和调度面临的挑战并不大。为了解露天矿中的“复杂驾驶环境”究竟是个什么样子,期间,笔者曾特意去附近的另一家大型煤矿观察了该矿上人工驾驶的车辆是如何工作的。
该矿共有几十组设备(50组设备的话,就是50台挖机,200辆宽体车)同时运行时,车辆来回“擦肩而过”的情况特别常见;并且,在装土的地方,为减少挖机的等待时间,一辆车还没装满,另一辆车就“严阵以待”了。
对比可发现,随着投放的设备数量的增加,无人车的感知系统及中央调度系统面临的挑战呈指数级上升。
由于未来所有的设备之间、设备和道路之间都通过V2X系统连接,因此,可以预见,在技术比较成熟后,感知和决策环节所需要的研发投入将会减少。而调度系统,则需要持续做优化,这是一个永无止境的系统工程。
在多组设备同时运行的情况下,需要统筹决策的事情,都是通过调度系统来处理的(车端感知到的数据都会发给调度平台),调度系统的重要性会超过车端的感知和决策。
负责调度算法的智嘉强博士说:“尽管无人车是智能的,但一群智能的东西放在一起,作为一个群体,它可不是智能的。所以需要通过调度系统来实现‘集群智能’,进而实现整体效率最大化。”
无人调度系统比传统调度系统难得多,但希望做成功之后,无人调度系统的效率能达到人工调度的120%。
据智嘉强博士介绍,调度系统就是车队的大脑,而单车只相当于一个“执行器”。调度系统若足够强大,哪怕车端只有个定位功能,没有加装传感器,都可以实现“无人驾驶”。因此,调度系统做得足够好,还可以降低车端的感知和决策负担。
等自动驾驶技术成熟之后,调度系统将成为一支无人驾驶矿用车车队的核心竞争力。
Wason说,他们希望,随着自动驾驶能力及调度系统的不断完善,无人车的作业效率能在2021年逐渐赶上并超过人工。
做技术供应商or运营商
随着技术一步步接近成熟,各家的商业模式也都脉络比较清晰了。
踏歌和慧拓已跟北方股份等主机厂和多家矿企合作,将其现有的大型矿卡 改造成无人驾驶版。由于无法流水线作业,改装的成本很高——每辆车收费100-200万元。
目前,国内的大型矿卡保有量有3000多辆,如果全部改装成无人驾驶版,有几十亿的市场体量;而全球范围内,矿卡的保有量有4-5万辆,目前,卡特彼勒为矿企改装一辆车的收费是100万美金,服务费每年收25万美金,而踏歌和慧拓如果去开拓海外市场,哪怕收费仅为卡特彼勒的1/3,也有很高的利润率,因此,这个市场的潜在规模也在千亿级(RMB)。
不过,这种后装业务,虽然收费很高,但效率不高,规模化复制的难度比较大;并且,一旦订单量起来,当前的高收费标准也无法持续。于是,踏歌和慧拓不约而同地找到了另一个方向——跟同力重工合作开发前装量产的无人驾驶宽体车。
在跟一些主机厂和矿企合作的矿卡改装项目中,踏歌和慧拓扮演的角色都是技术方案供应商,即收入是按照“一套方案卖多少钱”来算的;跟同力重工的合作中,在目前的测试阶段是运营商,即从同力买车,然后去矿山做运输,但在量产阶段会转为技术供应商,即将方案卖给矿企或工程公司。
千里马绿智,则一直就没碰过大型矿卡的后装业务。并且,在跟同力重工合作的前装量产项目中,千里马绿智坚持自始至终都做运营商。通常情况下,这是一条重资产之路。
这两种商业模式各有利弊。
对技术公司来说,在其技术尚未完全成熟之前,终端客户并不敢冒险花很多钱买他们的方案。这个时候,自己买车做运营商,便降低了客户的试用风险(不用买设备和技术方案,买运力就行了),更容易赢得客户的配合,因而,有利于收集数据、了解场景。
但进入量产阶段后,技术公司做运营商的挑战非常大。因为,运营商需要走重资产模式,这对资金的需求量非常大,大多数初创技术公司都无力承受。
目前,同力重工一辆宽体车在采用线控底盘后造价超过100万元,再加上自动驾驶套件的话,一辆车的成本在130万元以上。大批量采购的话,价格会低一些,但短期内不会低于100万元。
假定在采购量达到1万辆时单价可降至60万,也需要60亿。而在短期内,这些投入无法取得多少现金流。因此,初创公司需要有极强的融资能力才可以走运营商路线。
然而,大多数投资机构都不喜欢重资产模式。如考察过多家自动驾驶矿卡公司的劲邦资本合伙人王荣进就表示,他们基本不会考虑走重资产模式的公司。
此外,做运营商也更容易跟相关合作伙伴出现利益冲突,这便导致商务谈判难度加大,并且,后续的磨合成本也会比较高。
相反,如果只是做技术方案供应商,不仅可以轻装上阵,而且不需要去跟场景方“抢蛋糕”,更可能得到后者的配合。因此,对没有太多资金的初创技术公司来说,做方案供应商或许会是一条更务实的道路。
不过,做技术供应商的天花板比较低。据同力重工总工程师牟均发介绍,全国范围内,宽体车的年增量为1万辆左右,在技术成熟后,每辆车的自动驾驶套件不会超过人民币20万元,那市场总体量也仅有20亿元/年,甚至更低。
此外,做技术供应商还有一个痛点是:每一家客户、每个项目的需求都不一样,因此,你得不断地调整技术方案以满足别人的需求,难以形成积累和沉淀,所以,产品落地难度比较大。
而做运营商的话,你可以自己定义需求,这样,你的技术方案就不会受制于人了。
况且,做运营商虽然前期需要的投入比较大,并且风险也比较大,但一旦做成了,天花板比较高、并且壁垒也很高。
千里马绿智创始人Wason和蔚来资本总监吕元兴都以京东物流为例说明了走重资产模式的必要性。吕元兴说,蔚来资本已考察了多个无人驾驶矿用车公司,但还没有投过;如果有可能,他们希望投一家定位为运营商的公司。
踏歌和慧拓都无法抵御做运营商的诱惑,但他们最终未必会亲自主导运营,而更有可能是以技术供应商的身份跟运营商成立合资公司,参与运营收入分成。
因为,一个初创技术公司是做运营商还是技术供应商,不全是自己说了算,还得考虑投资方的需求。那些在之前的融资中拿了人民币基金很多钱的公司,很难去做运营商,因为重资产模式的回报周期太长,人民币基金一般都等不起。
踏歌、慧拓和千里马绿智三家之前拿到的融资都是人民币基金,前两家的规模都是1亿元以上,而千里马绿智只融了6000万。据千里马绿智创始人Wason披露,该公司的下一轮融资,打算拿美元基金的投资。
通常,美元基金可容忍长达10年以上的回报周期,并且,资金体量会比较大,这对打算走重资产模式的公司来说是极为重要的。
当然,从长期看,除重资产模式外,千里马绿智还在考虑通过经营性租赁的方式做运营商。即由同力重工将完整的无人驾驶宽体车卖给子公司西安同力,千里马绿智再向西安同力租车为矿企提供运输服务。
千里马绿智还在跟西安同力谈车辆的维修保养服务合作。在Wason的规划中,未来,千里马绿智—同力重工—西安同力之间的关系,就如同Waymo—捷豹路虎——Auto Nation的关系。
此外,矿上利益关系错综复杂,无论是走重资产模式还是经营性租赁模式,运营商都要尊重矿上现有相关方面的利益,而不是直接抢走他们的蛋糕。
因此,未来,千里马绿智会跟当前做土方运输的工程公司成立合资公司,双方是合作关系,而非竞争关系。
“我们受过的苦和累就是壁垒”
随着无人驾驶矿用车市场的价值被不断挖掘出来,想参与到这个市场的玩家可能会越来越多。
笔者问Wason:卡特彼勒和小松会不会也对中国的无人矿车市场虎视眈眈,如果有一天他们闯进来,你们将如何应对?
Wason说,卡特彼勒和小松只有大矿卡,没有宽体车,而在中国的矿山上,大型矿卡很难再有规模性增量了。
此外,矿产是国家的战略资源,很多数据不愿意让外国公司掌握。单从这一点看,卡特彼勒和小松跟踏歌、慧拓和千里马绿智等进到中国矿山抢市场的几率近乎为零。
在国内自动驾驶初创公司中,Pony.ai和AutoX都有进入自动驾驶卡车领域的计划,那么,他们有没有可能降维进入矿山运输市场呢?图森等公司有没有可能进来呢?这些公司的技术储备要比踏歌、慧拓和千里马绿智强得多,如果他们进来了,后者还能保住自己现在的市场地位吗?
Wason认为,完全不用担心做Robotaxi的公司会对他们造成什么威胁。
首先,无人驾驶矿用车的市场比Robotaxi和自动驾驶卡车的市场规模小得多,根本撑不起这些公司的估值。
其次,跟矿上的人打交道,经常需要喝酒,一个看似很简单的事情,对做Robotaxi和自动驾驶卡车的团队来说,却可能是个严峻的挑战——这种应酬工作,博士生往往干不过专科生。
此外,对乘用车来说,坐满人跟不坐人,重量不会相差一倍以上,而宽体车如同力I65,空载时25吨,拉满一车土后重量65吨,这意味着,空载还是满载,需要用不同的参数去规划其速度。
还有,虽然总的来说矿山的驾驶环境比较简单,但也存在一些特殊要求:
矿山上粉尘多、温差大、振动强等复杂工况很常见,因此,传感器需要经过技术的优化,才能满足全天候作业;
矿山道路上非结构化障碍物多,如落石、土丘、积水、破损路面等,对感知和决策规划算法都提出特殊的要求;
矿山作业区域广阔,矿坑之间高低落差大,对矿区整体的无线通信覆盖要求高。
况且,适合露天矿场景的无人驾驶调度监控平台,也不是做Robotaxi或自动驾驶卡车的团队一时半会儿而能搞出来的。
要克服这些挑战,需要对场景理解得足够深才行,而对场景的深刻理解,无法速成——这意味着,实力更强的公司,如果很晚才入场,即使投入了很多资源,也未必能胜出。
尤其是,正如主线科技创始人张天雷最近在一次在线分享中说:“人工智能赋能任何一个领域的过程,都是无比艰辛的”。钻研场景便属于脏活累活儿,而做Robotaxi和自动驾驶卡车的工程师们,在大城市里高大上的工作环境中待久了,能否适应矿山里恶劣的环境,是个大问题。
而在千里马绿智,技术人员驻扎在矿山里的多达40%。其中,联合创始人张磊超过三分之二的时间都在矿山上。
前段时间,寒武纪创始人陈天石在一篇访谈中说:“做芯片就是个苦活,我们受的苦和累也是壁垒。”笔者把这句话转发到朋友圈后,Wason在评论中回复道:“做矿区无人驾驶就是苦活,我们受的苦和累也是壁垒。”
之前,Wason有一次在点评国内自动驾驶产业的竞争格局时说:“我并不认为一定要有很多特别牛逼的人才能做成牛逼的事,接地气可能更重要。”
4月中旬,在跟某大型煤矿总工程师做电话交流时,笔者提到:“对应用场景的了解,并不是单凭你比别人更聪明、更牛逼就可以搞定的,这是需要长期扎根于此,时间、吃苦耐劳都是壁垒。没有经历过足够的时间、没吃过足够的苦,名校博士干不过普通本科生也很正常。”
当时,这位总工程师兴奋地说:“虽然我们没见过面,但看来我们的思维在同一个频道上啊。”可以料想,当这位总工程师在从多家自动驾驶公司中挑选合作伙伴时,他肯定会优先考虑那个“最能吃苦”的团队。
这下,我们就可以理解为什么Wason说他不担心做Robotaix或自动驾驶卡车的公司可能对他们进行“降维打击”了。
并且,矿山的圈子是很封闭的,提到无人驾驶矿用车,他们只想到踏歌、慧拓、千里马绿智等少数几家公司,而对那些做Robotaxi或自动驾驶卡车的明星公司没什么概念的。



400-889-6977